Stroom uit de vakantiezon.
Voor niets gaat de zon op, dus gratis energie. Er worden tegenwoordig veel zonnecel systemen aangeboden voor op reis. Het klinkt erg mooi. En dat is het ook, maar er zijn toch wel een paar dingen waar we rekening mee moeten houden.
Zonne-energie wordt gelukkig steeds populairder . Het bewijst steeds vaker zijn nut op het vakantie adres ver verwijderd van het stopcontact. Deze site gaat niet over de PV installaties die we tegenwoordig voor 15 to 20 jaar op onze daken leggen. Deze panelen liggen zo perfect mogelijk jaren stil op onze daken ons van deze gratis energie te voorzien. In dit geval gaat het over de kleine paneeltjes die op vele outdoor sites en winkels worden aangeboden. Het lijkt prachtig om met een paneeltje van 10 x 5 cm je telefoon, camera, MP3speler iedere dag op te laden zonder in buurt van een stopcontact te komen, maar de praktijk kan erg tegenvallen.
Eerst een stukje theorie.

Een Zonnecel is een soort diode die zo geconstrueerd is dat we over het gehele oppervlakte de negatieve N-laag vinden. Via de PN overgang vinden we aan de onderzijde de positieve P-laag. Als fotonen(lichtdeeltjes) op de N-laag vallen maken deze elektronen (negatief geladen deeltjes) vrij. Als er veel licht op N-laag valt krijgen we veel vrije elektronen aan de ene kant, Aan de Positieve kant zijn er te weinig elektronen net als in een batterij. Op deze mannier veroorzaken we een spanningsverschil. Als we de P-laag en N-laag door middel van een weerstand verbinden gaat er een stroom lopen, die afhankelijk is van de hoeveelheid licht die op de zonnecel valt. Een zonnecel werkt dus als een stroombron. De spanning die één cel levert kan nooit hoger worden dan 0,6V a 0,7V.
0,6V Dat is niet zoveel. Door nu meer cellen in serie te zetten kunnen we de totale spanning verhogen. Door cellen parallel aan elkaar te zetten kunnen we de totale stroom verhogen. Op deze mannier krijgen we een zonnepaneel.

Als we de spanning over een zonnecel meten, zonder dat de aansluitklemmen aangesloten zijn (onbelast) zullen we een spanning meten die wat hoger wordt als er meer licht op valt. Als de cel wordt kortgesloten zal er een stroom door lopen die ook weer afhankelijk is van de hoeveelheid licht. Het grafiekje hier boven geeft de stroom en spanning aan bij verschillende lichtsterktes, we zien dat de spanning niet veel varieert, maar de stroom wel. De punten met de cirkeltjes geven aan waar het maximale vermogen wordt afgegeven. We zien hier dat bij weinig licht een vermogen van 7,5V x 15mA = 112mW wordt afgegeven. Bij veel licht, in de zon, 5,28W afgegeven. respectievelijk vinden we de waarden 112mW, 255mW, 540mW, 1.14W, 2.52W, 5,28W. De waarden nemen kwadratisch toe met de hoeveelheid licht. Dit houdt dus in dat als een zonnecel niet uitgericht staat op de zon, of de zon niet schijnt wel degelijk stroom afgeeft, maar dit slechts een fractie is van de maximale waarde.
De hoeveelheid aan energie dat op een zonnepaneel valt is erg afhankelijk van de omstandigheden en het soort zonnepaneel.
De zon instraling dat wij op onze aardoppervlak ontvangen bedraagt bij helder weer ongeveer 1000W/m² zie overzicht. Dit is belangrijke waarde en wordt door fabrikanten gebruikt om het vermogen aan te geven dat hun zonnepaneel afgeeft. Een zonnepaneel van 20W is dus het maximale veermogen bij 1000W/m² . Door bewolking, nevel, heiigheid, stof in de atmosfeer wordt een bepaalde hoeveelheid energie geabsorbeerd of terug gestraald de atmosfeer in en bereikt ons zonnepaneel niet. Toch kan door verstrooiing en weerkaatsing van licht, via een omweg, ons zonnepaneel wel bereiken, maar ook dit zal een fractie zijn van de hoeveelheid bij directe zonne-instraling.
zonnige, heldere hemel:
licht bewolkt, sluier bewolking:
bewolkt, mist:
Een andere belangrijke factor is de hellingshoek waarmee ons paneel op de zon gericht staat. Pal op de zon gericht ontvangt het paneel logischer wijs de meeste energie. Wanneer deze gekanteld is, is de ontvangen energie minder. Dat verminderd ongeveer een cosinus factor met de hoek. Bij 45° is deze factor 0,7x ingestraalde energie. En bij een hellingshoek van 60° nog maar de helft.
Heeft eenmaal de zonne-energie ons paneel bereikt dan moet dit omgezet worden in elektrische energie. Met de huidige silicium technologie, waar onze panelen uit vervaardigd zijn, wordt slechts 5% tot 20% van de energie omgezet. Dit is met name het gevolg van dat de zonnecellen gevoelig zijn voor het geel-groene licht van het zonlicht. Het rode en infra-rode licht en ultraviolette licht wordt niet of nauwelijks omgezet en maakt het paneel alleen maar warm. En ook deze warmte is weer ongunstig, want daardoor wordt het rendement van het omzetten nog lager. Op dit moment wordt er vol op geëxperimenteerd met verschillende soorten zonnecellen om de rendementen hoger te krijgen.
Verschillende soorten typen zonnecellen:
Drie typen zonnecellen worden op het moment commercieel toegepast.
Monokristallijn zonnepaneel:

Dit is het duurste type zonnecel, maar beschikt wel over het hoogste elektrische rendement. De zonnecel is snel herkenbaar doordat het één kleur heeft en meestal zeer donkerblauw tot zwart. De naam monokristallijn ontleed deze zonnecel dat het kristalrooster van het silicium een geheel vormt. Dit kan gerealiseerd worden door silicium te smelten en te zorgen dat het silicium één kristal vormt. Daarna wordt het silicium afgekoeld en wordt van de afgekoelde massa silicium, wat in deze fabricagetechniek de vorm heeft van een lange cilinder, in zeer dunne plakjes gezaagd. Vandaar dat je de ronde vorm vaak (in de hoeken) nog enigszins terugziet in het zonnepaneel. Aan de zijkanten heeft men een groot deel van het silicium afgezaagd, en dit afval wordt weer voor andere, goedkope, zonnecellen gebruikt zoals tuin solar lampjes. Het rendement van een monokristallijn zonnecel / zonnepaneel ligt op dit moment op zo'n 20%.
Polykristallijn zonnepaneel:

Dit type zonnecel wordt enorm veel toegepast. Dit komt omdat ze tot nu toe het hoogste financiële rendement hebben. Maar het elektrische rendement is wat lager dan bij de monokristallijn silicium zonnecel. Dus per vierkante meter zonnepaneel wordt iets minder elektriciteit geproduceerd maar de kosten voor het produceren van deze elektriciteit zijn per kWu het laagst. Deze zonnecel is snel herkenbaar aan het "vlekkerig uiterlijk" en de verschillende blauwe kleurnuances. De polykristallijn zonnecel wordt geproduceerd door verschillende brokken/kristallen silicium in een oven te smelten. Die brokken liggen, wat betreft het kristalrooster, kris kras door elkaar. Tijdens het fabricageproces doet men geen moeite om het kristalrooster uniform te krijgen, dat kost juist veel meer tijd, energie dus ook geld. Dat de kristallen niet uniform gericht zijn, is zichtbaar aan de zonnecel. De "vlekken" zijn feitelijk verschillende brokken/kristallen silicium die aan elkaar gesmolten zijn. Dit fabricageproces is goedkoper maar levert wel een wat lager elektrisch rendement op. Op dit moment ligt dit op zo'n 15%.
Amorf silicium zonnepaneel:

Amorf silicium zonnecel is een derde variant . Deze was vroeger niet zo populair door zijn beperkte levensduur en lage rendement. Maar tegenwoordig kan dit type zonnecel, wat betreft de levensduur, concurreren met de andere type zonnecellen. Dit type zonnecel is herkenbaar doordat het zonnepaneel niet meer uit vierkante hokjes bestaat (de zonnecellen) maar het paneel lijkt één geheel te zijn met een uniforme kleur. Bij de productie van zonnecellen is de grondstof, zuiver silicium enorm duur. In deze thin film of amorf silicium zonnecel techniek wordt silicium verdampt en wordt een heel dun laagje op een ondergrond aangebracht (gecondenseerd). Hierdoor is maar heel weinig silicium nodig. Hierdoor is de fabricage een stuk goedkoper. Nadeel van deze fabricagetechniek is dat het elektrisch rendement een stuk lager ligt. Op dit moment is dat zo'n 10%. Amorf silicium zonnepanelen worden vooral toegepast als ruimte ruim voorhanden is (vanwege de lage opbrengst). Doordat het zonnecel zo enorm dun is, is het ook flexibel. Daardoor wordt het veel gebruikt op boten of daken van campers waar het geïntegreerd is met het dek of dak.
Een berekening uit praktijk:

Unisolar flexibel Paneel Goal zero Nomad13 Paneel
Ik zelf gebruik op vakantie een zonnepaneel van unisolar. Een flexibel paneel van amorf silicium met een grote van 33cm x 43cm. Omgerekend heeft dit een oppervlakte van 0,14m². Bij 1000W/m² wordt er dus maximaal 140W/m² aan energie ontvangen. Aangezien het rendement van een amorf paneel slechts 10% is, houd ik dus 14W aan energie over. Dit is een ideale waarde, in de praktijk zal nog wat minder energie worden omgezet. de fabrikant geeft een waarde op van 11W. Ik heb zelf wel eens de maximale waarde bepaald en kom echt maximaal op een vermogen van 600mA bij 12V is zo'n 7,2W uit. De helft dus de ideale waarde.
Onlangs heb ik een nieuw paneel aangeschaft. De Nomad13 van Goal Zero. Een handig paneel voor op vakantie, maar daarover later meer. Het Paneel heeft monokristallijne cellen met een oppervlakte van 0,0755m². Bij 1000W/m² wordt er dus maximaal 75W/m² aan energie ontvangen. Volgens de specificaties zou het paneel een efficiëntie hebben van 17 a 18%. Omgerekend zou dit een vermogen zijn van 13W. (vandaar de naam "Nomad13" natuurlijk) In de praktijk weet ik er echter net 5W uit te persen.
Een ander paneeltje dat ik gebruik achter op de fiets is een CSM9040. Dit paneeltje heeft een oppervlakte van 45mm x 70mm en dus een oppervlakte van slechts 0,00315m². Bij de maximale lichtsterkte (1000W/m²) is dit 3,15W. Het betreft hier een monokristallijne cel en met een rendement van 20% blijft er zo'n 630mW over. De fabrikant geeft een waarde op van 440mW. De waarde die ik gemeten heb waren ca 350mW als maximum. Dus ook ongeveer de helft van de ideale waarde.
We kunnen dus zeggen dat, in de praktijk, een zonnecel uitgericht in de volle zon op een mooie heldere dag 1000W/m² X oppervlak paneel in m² X rendement % X 1/2 Watt aan energie levert. Dit is een belangrijk gegeven. In de meeste gevallen zal deze energie in een accu worden opgeslagen van een telefoon, Foto camera, of een powerpack. De accu capaciteit wordt aangegeven in mAh (milie-ampere uur) een auto accu vaak in Ah (ampere uur) ( Ah = 1000x mAh). Een accu heeft ook een bepaalde spanning. Een auto accu 12V en een penlite batterij oplaadbaar 1,4V. De tegenwoordige Lithium batterijen 4,2V.
Laten we bijvoorbeeld twee NiMh penlite batterijen nemen met een capaciteit van 2000mAh in serie en deze gaan opladen met onze zonnecel van 440mW. de energie die we moeten opwekken is 2x 1,4V x 2000mAh = 5600mWh *3 . Onze cel levert 440mW en dat betekend dat de accu's vol zijn na 5600mWh/440mW= 12,7 uur laden. Bij het grote paneel die 7,2W levert zijn de accu's na 46 minuten laden vol.
Nu komt dus de grote hamvraag, wat voor zonnepanelen moet ik mee op vakantie. Daarbij is als eerste de vraag, wat willen we ermee gaan opladen. Op alle oplaadbare accu's staat de capaciteit in mAh vermeld. Tel deze accu waarden bij elkaar op. Nu het zonnepaneel, deze moet de totale accu capaciteit kunnen leveren in een paar dagen. De accu van apparaten zijn meestal niet in een dag leeg en kunnen meestal een paar dagen mee voor dat ze leeg zijn . Houd er rekening mee dat de zon wel van 's morgens tot 's avonds schijnt ca 12uur, maar dat het paneel niet de gehele dag maximaal op de zon staat uitgericht. Op de vakantie heb ik tenminste meestal andere bezigheden dan de hele dag mijn zonnepaneel optimaal op de zon gericht te houden. Soms zijn er bewolkte (regen) dagen. In het noorden van europa meer dan in het zuiden. Als we een mobiel zonnepaneel hebben, zoals op de fiets of in een rugzak, dan komt deze regelmatig in de schaduw en zal dus, zoals we gezien hebben, maar weinig energie leveren. Op vakantie is in de praktijk 2uur voor de mobiele tot 4 tot 6 uur optimale zon vaak het maximale. Voor een eenvoudige telefoon met een kleine accu van 750mAh is een klein paneeltje dus voldoende. Maar als de energie behoefte toeneemt moeten de panelen fors groter worden om niet met lege accu's en dus zonder onze geliefde mobiele elektronica te zitten.
Is zonne-energie nu duur ?
Om dit te bepalen moeten we de energie prijs omrekenen naar de kWh prijs. Die van het lichtnet is dit met €0,25 kWh het goedkoopste. Daar kan geen zonnepaneel nog tegenop. Maar op de vakantie bestemming is niet altijd 230V voor handen en er moet dan meestal ook flink voor betaald worden. Hoe zit het nu met de prijs van onze zonne-energie. Een beetje outdoor zonnepaneel 10W...15W kost ongeveer €200,-. Nu is het heel erg afhankelijk van het gebruik ervan. Stel we gaan per jaar 15 dagen op vakantie, het paneel levert 6 uur zonne-energie. De levensduur is hoog en kunnen we het paneel elke vakantie zo'n 20 jaar meenemen. Het paneel levert praktisch 7,5W.
Dit houdt in dat €200,- / (20jaar X 15dagen X 6uur X 7,5Watt) = €14,80 kWh best prijzig in verhouding tot het lichtnet. Maar hoe meer we het paneel gebruiken hoe goedkoper het wordt.
Kunnen we dan maar beter gewone batterijen meenemen ? Dit heb ik eens uitgerekend voor Duracell power plus batterijen. kosten €4,50 per 4xAA cellen. De energie per cel is volgens Duracell 2300mAh(bij een ontlaad stroom van 250mA) 2300mAh X 4 X 1,5V = 13,8Wh . prijs per 1kWh => 1000/(2300mAh X 6V) X €4,50 = €326,- kWh .
Een ander alternatief is, maar dan moeten we wel een auto in de buurt hebben, is de 12V aansluiting gebruiken. Deze levert de energie die uit de verbrande benzine/diesel afkomstig is. Via de Dynamo wordt de auto accu opgeladen en vervolgens onze apparaten. Volgens de deskundigen levert 1 kg benzine/diesel 47,30MJ/44,80MJ aan energie. 1 liter benzine/diesel heeft een gewicht va 720gram/840gram. 1 liter benzine/diesel levert dus 34,1MJ/37,6MJ aan energie, dit staat voor 9,47kWh/10,45kWh. Bij een liter prijs van €1,80/€1,45, kost 1kWh €0,19 kWh/€0,14 kWh.
Zonne-energie is dus wel duur als we het alleen maar gebruiken op die paar vakantie dagen per jaar. Maar als we geen stopcontact in de buurt hebben en in die zin geen alternatief hebben, is het een goede investering. Indien we met de auto op pad gaan kunnen we het allerbeste de 12V uit de auto gebruiken (wel af en toe met de auto rijden, anders raakt de accu leeg en heb je alsnog zonnecellen nodig om de auto accu op te laden om de motor te kunnen starten). Voldoende gewone batterijen meenemen is geen alternatief en wel heel erg duur.
*3) In de berekening worden de volgende formules gebruikt:
vermogen (watt) = spanning (volt) x stroom (Ampere)
energie (Wh of Joule) = vermogen (watt) x tijd (sec(s) of uur(h))
1kWh= 1000Wh 1Ah = 1000mAh
1J = 1Ws (1 Joule = 1 Watt seconde) => 3600000J= 1kWh
Ter vergelijking: Om 1 liter water van ca 15°C aan de kook te brengen is 100Wh aan energie nodig

Een voorbeeld van een energie gebruiker op vakantie. 2 telefoons, overdag wandelen of fietsen met een GPS. Foto's maken, verlichting en aan het einde van de dag een uurtje de laptop aan om alles nog even bij te werken voor het thuis front onder het genot van een heerlijk muziekje van de MP3 speler.
| Apparaat | accu capaciteit | soort accu | voltage | Aantal dagen gebruik | energie per dag |
| telefoon smart phone | 1000mAh | LION | 4,2V | 3 | 1400mWh |
| eenvoudige telefoon | 750mAh | LION | 4,2V | 5 | 630mWh |
| GPS b.v. Garmin *1 | 2000mAh | 2x NiMh | 2,4V | 1,5 | 3200mWh |
| foto camera | 1120mAh | LION | 4,2V | 5 | 940mWh |
| laptop 1 uur per dag | 5200mAh | LION | 4,2V | 2 | 10920mWh |
| MP3 speler | 310mAh | LION | 4,2V | 5 | 260mWh |
| (tent) verlichting *2 | 12V | 11000mWh | |||
| zaklamp | 2000mAh | 2x NiMh | 2,4V | 15 | 320mWh |
| Totaal: | 28670mWh |
*1 Bij de berekening is een ideale oplader berekend. Normaal zijn NiMh batterij laders niet zo efficiënt en wordt tijdens het laden veel kostbare opgewekte energie omgezet in warmte en niet in de accu's gestopt !
*2 Ik gebruik zelf een 12V spaarlamp van 11W, die elke dag ongeveer 1 uur brandt 's avonds als we gaan slapen.
Natuurlijk is het energie verbruik sterk persoons afhankelijk. De een gebruikt slechts af en toe de mobiele telefoon, de ander is een maximale gebruiker zoals hier boven. Maar iedereen kan zijn eigen energie behoefte zoals hier in het voorbeeld is aangegeven voor zichzelf berekenen.
De aangegeven gebruiker zal waarschijnlijk zijn zonnepaneel de hele dag naast zijn tent hebben staan en zo'n 6 uur energie opvangen. Zijn bestemming is zuid europa, waar bijna de hele dag de zon schijnt. Met 28670mWh = 28,7Wh / 6uur = 4,8W. Deze gebruiker zal aan een 5W paneel genoeg hebben mits hij natuurlijk iedere dag de zon 6 uur op zijn paneel kan laten schijnen! Een bewolkte dag of een keer een dag dat het paneel niet gebruikt kan worden gooit roet in het eten. Ook zal door de fabrikant opgegeven vermogen in de praktijk niet gehaald worden. Ik zal in dit geval toch echt voor het dubbele gaan en een 10W paneel nemen.
Daarbij komt nog een probleem. Niet alle apparaten kunnen elke keer aan het zonnepaneel aangesloten worden. Omdat ze nog niet allemaal leeg zijn. De tent verlichting heeft bijvoorbeeld zijn energie nodig als het donker is. Soms moeten 2 apparaten tegelijk opladen. De zonne-energie valt ook wel eens weg als er een wolkje voor de zon schuift. De laadstroom is dus niet constant, dat ook niet elk apparaat plezierig vind. Ook de spanning is niet constant en soms zelfs te hoog voor het op te laden apparaat. De oplossing voor dit probleem is dat de zonne-energie eerst in een andere accu wordt opgeslagen. Een tussen accu. Deze accu wordt efficiënt opgeladen gedurende de gehele dag en kan er tegen dat stroom en spanning zulle fluctueren. Dit kan heel efficiënt gebeuren, maar enig verlies van energie is niet te voorkomen. Zo'n tussen station of accu heet een "power pack".
Een power pack heeft accu, een oplaad circuit en een circuit die voor een stabiele uitgangsspanning zorgt.
Er zijn verschillende soorten accu's op de markt die voor dit doel geschikt zijn, met allemaal zijn voor en nadelen.
| accu type | capaciteiten | voordeel | nadeel | |||||||||||||||||||||||||||||||
| Loodaccu's
|
6V of 12V 1,2Ah .... 100Ah |
niet kritisch met laden. Kan steeds worden bijgeladen. |
Lage energie dichtheid, waardoor de accu's relatief groot en zwaar zijn |
|
||||||||||||||||||||||||||||||
| NiCd nikkel-cadmium
|
AA penlite cel 1,2V ... 1,4V 600mAh |
Geen voordelen meer t.o.v. NiMH batterijen. | geheugen effect cadmium is uiterst giftig moeten geheel ontladen en opgeladen worden |
|
||||||||||||||||||||||||||||||
| NiMH Nikkel-metaal hydride
|
AA penlite cel 1,2V .... 1,4V 1,5Ah ... 2,5Ah |
vele uitvoeringen. lange levensduur. hoge energie dichtheid
|
Gering geheugen effect moeten geheel ontladen en opgeladen worden
|
|
||||||||||||||||||||||||||||||
| LiON Lithium Ion
|
3V ..... 4,2V | Licht in gewicht efficiënt hoge energie dichtheid |
relatief duur. kritisch met laden. |
|
||||||||||||||||||||||||||||||
| LiPO Litium polymeer
|
3V ..... 4,2V | zeer licht in gewicht hoge energie dichtheid grote ontlaad stroom |
duur in aanschaf. kritisch met laden! kunnen exploderen bij verkeerd laden!
|
|
||||||||||||||||||||||||||||||
Op dit moment hebben de Lithium accu's duidelijk de voorkeur t.o.v. de andere accu's. Geen wonder dat we ze steeds meer tegen komen in telefoons, MP3 spelers, laptop accu's. De hoeveelheid opgeslagen energie per Kg (energie/massa) en per volume (energie/inhoud) zijn deze accu's duidelijk in het voordeel. Er is een nadeel aan deze lithium accu's en dat is dat ze met respect moeten worden behandeld. Met name het laden moet nauwkeurig gebeuren. Overladen is zelfs gevaarlijk en met name de LiPO accu´s kunnen daarbij exploderen! De accu´s mogen dan ook alleen met speciale laders worden geladen.

Bouw van een eigen powerpack.
Ik heb besloten een eigen powerpack te bouwen. Het probleem met de in de handel verkrijgbare powerpack's is dat deze eigenlijk alleen maar een 5V uitgang hebben. Prima voor telefoons op te laden, maar voor het opladen van NiMH batterijen, verlichting etc. is een 12V uitgang een must. Deze 12V uitgang komt overeen met die van een auto 12V plug, waar vroeger de sigaretten aansteker zat. Hier zijn vele accessoires voor te krijgen.
Ik heb dan ook de volgende eisen gesteld:
uitgangen 5V/1A en 12V max 5A.
Interne accu capaciteit moet flink zijn om niet zonder te zitten en op zonnige dagen goed te kunnen laden. Ik heb gekozen voor 10Ah accu's
Robuust. Op de vakantie bestemming gaat het er niet altijd voorzichtig aan toe en moet het ook tegen een spat water kunnen.
Gewicht zo laag mogelijk.
Efficiënt laden en ontladen, met zo weinig mogelijk verlies van energie.
Om het gewicht en volume klein te houden en toch veel energie op te kunnen slaan heb ik gekozen voor LiPO accu's. zoals we hier boven gezien hebben is dat toch de beste keuze. Maar het opladen van deze accu's is kritisch en is de hulp van een microcontroller noodzakelijk om alles goed in de gaten te houden en in te grijpen als iets mis dreigt te gaan.
Bij gebruik van LiPO accu's moeten de volgende punten in de gaten houden:
Laden tot maximaal 4200mV per cel. Over laden is explosief !!!!!
Laden kan met 1C per cel. bij een cel van 5000mAh is dit maximaal 5A.
Ontladen van de accu tot minimaal 2.7V, dan compleet afkoppelen. Verder ontladen is funest voor de accu!
Temperatuur laden maximaal 40°C. bij hogere temperaturen stoppen met laden want ook dat is funest voor de accu!
De maximale ontlaad stroom is hoog, meestal 10C, bij een 5000mAh accu is dit 50A !!! Enige stroom begrenzende maatregelen zijn noodzakelijk. De accu zal bij een kortsluiting er niet van defect raken, maar draden kunnen bij deze stromen goed smelten.
In mijn powerpack maak ik gebruik van 4 LiPO accu's van 5000mAh waar ik er 2 parallel heb gezet en deze weer in serie, zodat ik een totale accu krijg van 7,4....8,4V / 10Ah. omgerekend ca 80Wh. Voldoende dus om een paar dagen van stroom te voorzien. Het hele laad en ontlaad proces wordt door een AVR microcontroller in de gaten gehouden en zichtbaar gemaakt op een LCD-display. Om onnodig stroom gebruik te beperken kunnen de uitgangen worden afgekoppeld en wordt het licht van het display geregeld. Als er niet geladen wordt en er geen stroom verbruikt wordt, schakelt de powerpack zichzelf uit en start zichzelf weer op zodra er weer stroom toevoer aan de laad ingang, b.v door een zonnepaneel, aanwezig is.

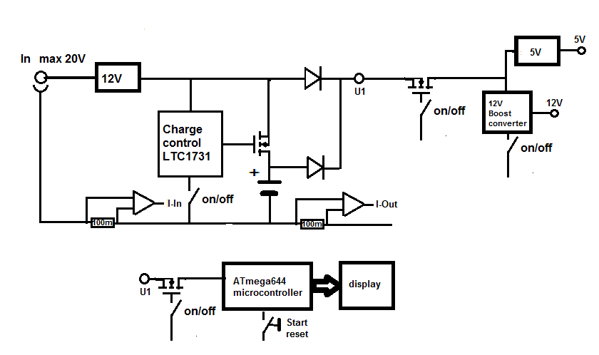
Blokschema Power Pack
Het hart van het schema is de LTC1731 in de 8.4V uitvoering. Dit is het laad IC. Dit IC houdt de accu spanning in de gaten en stopt automatisch als de spanning van 8.4V bereikt is. De maximale stroom is in te stellen met R25 en is hier ingesteld op 1A. De status van het laden kan worden uitgelezen met de CHRG uitgang. Eventueel is er een timer beschikbaar, die na 3uur laden stopt. Deze 3 uur is bepaald door de fabrikanten. Er wordt vanuit gegaan dat er met (1C = 1x capaciteit in stroom) wordt geladen. Na 3 uur moet de accu dan vol zijn, anders is er iets mis en moet het laden gestopt worden. Nu is dat niet echt handig met zonnecellen, want dan zal ik zeker met 3A moeten laden. Dat ga ik zeker niet halen. Ik heb de laad stroom maximaal ingesteld op 1A en is dus 1/10C en zal in dat geval na 10uur laden vol zijn. Met 330n heb ik de tijd ingesteld op 9uur, meestal is de timer in tussen wel weer gereset, doordat de zonnecel even geen spanning afgegeven heeft (wolkje voor de zon of er loopt iemand langs). IC4 een low-drop 12V stabilisator zorgt ervoor dat de maximale spanning, op de LTC1731, niet hoger wordt dan 12V op het IC of op de uitgang.
Via de ingang of de accu's komen we bij de dubbele diode MBR1545. Deze zorgt er voor dat op de werkspanning U1 de hoogste spanning aanwezig is. Levert de zonnecel genoeg spanning, dan wordt de schakeling direct uit het zonnepaneel gevoed. Zakt de ingangsspanning onder de accu spanning, dan zal deze de overhand krijgen en wordt de schakeling uit de accu's gevoed.
Q2 een power mosfet zorg dat de spanning op het uitgangscircuit komt , die uit een 12V boost converter (LT1070) en 3x 5V stabilisator bestaat. Dit uitgangscircuit wordt alleen ingeschakeld als de accu condities in orde zijn en er een stekker aangesloten is op de uitgangsconnectoren. Een detectie systeem door R1 en R2 wordt hiervoor gebruikt. Het uitschakelen van het uitganscircuit spaart energie als het toch niet gebruikt wordt en is bij calamiteiten, zoals kortsluiting, te lage accuspanning, uit te schakelen. ook de boost converter kan met T4 worden uitgeschakeld.
Verder zijn nog 2 stroom meet circuits in de schakeling opgenomen. De eerste meet de stroom aan de ingang, de tweede de verbruiksstroom. Hier is gekozen voor de zeer zuinige OP290. De meetweerstanden zitten in de min leiding om ongewenste beïnvloeding door de voedingsspanning te voorkomen. De referentie spanning wordt door een referentie diode LM386-2.5 keurig op 2,5V gehouden.
Klik op het schema om deze te vergroten.
Het hele systeem wordt voortdurend gecontroleerd door de AVR microcontroller ATmega32. Hier worden alle analoge meetlijnen en schakelaars bedient en laadt alles zien op een LCD display.
1e regel geeft de spanning van de lage 2 cellen vervolgens de hoge 2 cellen van de serie schakeling. Aan het einde de temperatuur van de accu.
2e regel ingangsstroom, spanning en vermogen.
3e regel Uitgangsstroom, spanning en vermogen.
onderste regel charge status en de lading.

Het hele systeem is in een stevige aluminium kast gebouwd. De stekkers zijn va het XLR type en kunnen tegen stootje. Zeker op de camping in een tent, zijn fragiele stekkertjes uit den boze. Dit is vragen om problemen. De kast is spatwater dicht, dus ook geen probleem met een regenbuitje of dauw, dat nu eenmaal niet te voorkomen is in de outdoor wereld.

De geopende behuizing. Links boven een stapeltje van 4 Kokam 5000mAh LiPO accu's. Rechts boven de microcontroller print en rechts onder het display. Alle "power" elektronica zit links onder in de behuizing. De MOSFET's, stabilisatoren en boost converter zitten vast geschroefd, geïsoleerd, aan de behuizing om bij vol vermogen laden of ontladen de warmte goed kwijt te kunnen.
Voor de programmeurs heb ik hier de source code in C en de HEX file om direct in de AVR te laden.
Concluderend kunnen we zeggen dat zonne-energie op het vakantie zeker interessant is, als we een vakantie willen hebben waar geen stopcontact in de buurt is. Wat voor een zonnepaneel we mee moeten nemen is sterk afhankelijk wat we ermee willen doen. Aan een vakantie met de tent op de rug in noord-europa worden volstrekt andere eisen gesteld dan een vakantie in zuid-europa de hele dag bij de tent.
- probeer te inventariseren wat je ermee wilt opladen en hoeveel energie je nodig hebt.
- Wat is het oplaad gedrag, de gehele dag op pad of de hele dag bij de tent. Wat is de werkelijke tijd per dag dat het zonnepaneel in de zon ligt zijn maximale energie af te geven.
Als we deze vragen beantwoord zijn en daarbij een juist paneel gevonden is, wordt het zeker een plezierige vakantie wat onze elektronica betreft. Ik neem mijn zonnepaneel al jaren mee en dat bevalt uitstekend.
Bij vragen en opmerkingen kan je mij altijd emailen op het onderstaande email adres.
e-mail: Sjaaks eedozen ( vervangt u AT voor @ )!
20 juli 2014
Test: Goal Zero's Nomad13 en PowerTraveller's MiniGorilla:
Ik vind het altijd frappant hoe weinig technische informatie er te vinden is bij fabrikanten van dergelijke producten. Alle informatie is gericht op de verkoop ervan. Beide apparaten heb ik mee gehad op vakantie. aangezien het gewicht en afmetingen een belangrijke rol spelen, dat natuurlijk van belang is op een fiets vakantie.
De Nomad13 is een fijn paneel. Doordat deze is op te vouwen, blijft er niet meer over dan een dun tasje die makkelijk in een rugzak of fietstas op te bergen is. Aan de buitenkanten zitten lussen van elastiek zodat het paneel overal op te hangen is of neer te leggen of zetten is, zodat deze altijd optimaal naar de zon is toegekeerd. Zelfs de regen maakt het paneel zich niet druk om. Het paneel zou een vermogen leveren van 13W en zoals eerder in mijn artikel is dit zuiver een theoretische waarde die volgens mij alleen gebaseerd is op de oppervlakte en het rendement. Ik weet er 600mA bij 8,4V uit te halen. Ongeveer 5W dus. Misschien op de juiste punten van de karakteristiek is er nog wat meer uit te halen, maar veel meer zal het niet zijn. Hoe men dan ook aan de 13W komt en 12V/900mA?? ik kan er geen meet resultaten over vinden tenminste. Verder heeft het paneel vier aansluitingen USB 5V, 12V, Chain en Guide 10.
- USB aansluiting. Te gebruiken voor opladen van tegenwoordig allerlei multimedia apparaten. Ik heb het niet getest, maar veel apparaten houden er niet van om een variabele stroom toevoer te krijgen, dat je met een zonnepaneel al gauw hebt. Beter is de energie van het paneel eerst op te slaan in een powerbank en vervolgens hiermee dan een smartphone of ander apparaat mee op te laden.
- 12V. Waarom deze uitgang 12V heet weet ik niet, maar dit is direct de spanning van het paneel. Onbelast is deze open klemspanning spanning toch zeker 20V. De kortsluitstroom is 600mA. Aan de stekker zit een 8mm female power plug.
- Chain. Deze verbinding is direct doorgekoppeld met de 12V uitgang. Hier kan een andere zonnepaneel op aan worden gesloten zodat de stroom of voltage verhoogd wordt. Het is een 8mm male plug.
- Guide10 aansluiting. Deze heb ik verder niet getest.
De Mini Gorilla van PowerTraveller is ook weer zo'n klein en licht power bankje die je gemakkelijk overal in stopt. Het voordeel van deze powerbank t.o.v. ander powerbanks is, dat de minigorilla ook andere spanningen kan leveren dan de standaard 5 USB voltage! Erg fijn als we ander batterij opladers of verlichting moeten aansluiten die werken op 12V of b.v. een laptop die op 19V werkt. Multifunctioneel dus. De interne accu zou van het type High Density Lithium Polymeer zijn, wat de minigorilla klein houdt en een opslag energie van ca 38Wh heeft. Uitgaande van een accu van 9000mAh x 4,2V zoals opgegeven . Dit klopt vrij aardig met de opgegeven specificaties.
- 6000mAh bij 5V
- 2800mAh bij 12V
- 2000mAh bij 19V
Gebruikte bronnen:
Elektuur boek: Stroom uit de zon
Maandblad Elektuur Juni 2005
Adressen voor zonnepanelen:
zwerfkei outdoor & travel centre
